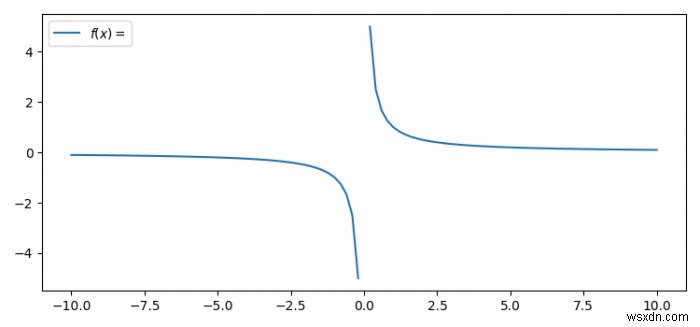
ในการพล็อต y=1/x เป็นกราฟเดียวใน Python เราสามารถทำตามขั้นตอนต่อไปนี้ -
- กำหนดขนาดรูปและปรับช่องว่างภายในระหว่างและรอบๆ แผนผังย่อย
- สร้างจุดข้อมูลโดยใช้ numpy
- พล็อต x และ 1/x จุดข้อมูลโดยใช้ plot() วิธีการ
- วางตำนานบนร่าง
- หากต้องการแสดงรูป ให้ใช้ show() วิธีการ
ตัวอย่าง
import numpy as np
import matplotlib.pyplot as plt
plt.rcParams["figure.figsize"] = [7.50, 3.50]
plt.rcParams["figure.autolayout"] = True
x = np.linspace(-10, 10, 101)
plt.plot(x, 1/x, label='$f(x)=\frac{1}{x}$')
plt.legend(loc='upper left')
plt.show() ผลลัพธ์
