Computer >> บทช่วยสอนคอมพิวเตอร์ >  >> การเขียนโปรแกรม >> การเขียนโปรแกรม
การเขียนโปรแกรม
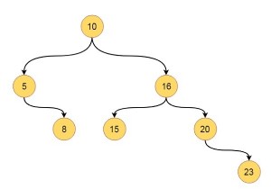
  1. สั่งซื้อล่วงหน้า Tree Traversal ในโครงสร้างข้อมูล

    ในส่วนนี้ เราจะเห็นเทคนิคการสั่งจองล่วงหน้า (แบบเรียกซ้ำ) สำหรับแผนผังการค้นหาแบบไบนารี สมมติว่าเรามีต้นไม้ต้นหนึ่งแบบนี้ - ลำดับการข้ามผ่านจะเป็นดังนี้:10, 5, 8, 16, 15, 20, 23 อัลกอริทึม preorderTraverse(root): Begin    if root is not empty, then       print the value

  2. ทรีการค้นหาไบนารีในโครงสร้างข้อมูล

    ต้นไม้ค้นหาไบนารีเป็นต้นไม้ไบนารีที่มีคุณสมบัติบางอย่าง คุณสมบัติเหล่านี้เป็นเหมือนด้านล่าง − ทุกแผนผังการค้นหาไบนารีเป็นทรีไบนารี ลูกด้านซ้ายทุกคนจะมีค่าน้อยกว่ารูท ลูกที่ถูกต้องทุกคนจะมีค่ามากกว่ารูท แผนผังการค้นหาแบบไบนารีในอุดมคติจะไม่เก็บค่าเดิมซ้ำ 2 ครั้ง สมมติว่าเรามีต้นไม้ต้นหนึ่งแบบนี้ -

  3. กราฟและอัลกอริธึมการข้ามผ่าน

    ในส่วนนี้ เราจะมาดูกันว่าโครงสร้างข้อมูลกราฟคืออะไร และอัลกอริธึมการข้ามผ่านของโครงสร้างนั้น กราฟเป็นโครงสร้างข้อมูลที่ไม่เป็นเชิงเส้น ซึ่งประกอบด้วยโหนดบางส่วนและขอบที่เชื่อมต่อ ขอบอาจเป็นผู้กำกับหรือไม่มีทิศทาง กราฟนี้สามารถแสดงเป็น G(V, E) กราฟต่อไปนี้สามารถแสดงเป็น G({A, B, C, D, E}, {(A, B), (

  4. การประยุกต์ใช้ DFS และ BFS ในโครงสร้างข้อมูล

    เราจะมาดูกันว่าการใช้งานกราฟอัลกอริธึม DFS และ BFS ต่างกันอย่างไร DFS หรือ Depth First Search ใช้ในที่ต่างๆ การใช้งานทั่วไปบางประการ ได้แก่ − หากเราแสดง DFS บนกราฟที่ไม่ถ่วงน้ำหนัก มันจะสร้างแผนภูมิขยายขั้นต่ำสำหรับแผนผังเส้นทางที่สั้นที่สุดของคู่ทั้งหมด เราสามารถตรวจจับวัฏจักรในกราฟโดยใช้ DFS หาก

  5. Spanning Tree ขั้นต่ำในโครงสร้างข้อมูล

    ต้นไม้ทอดยาว เป็นเซตย่อยของกราฟที่ไม่มีทิศทางซึ่งมีจุดยอดทั้งหมดเชื่อมต่อกันด้วยจำนวนขอบขั้นต่ำ หากจุดยอดทั้งหมดเชื่อมต่อกันในกราฟ แสดงว่ามีต้นไม้ขยายอย่างน้อยหนึ่งต้น ในกราฟ อาจมีต้นไม้ทอดยาวมากกว่าหนึ่งต้น ขั้นต่ำ Spanning Tree ขั้นต่ำ Spanning Tree (MST) เป็นเซตย่อยของขอบของกราฟแบบไม่บอกทิศทางแ

  6. การกระจายเบอร์นูลลีในโครงสร้างข้อมูล

    การแจกแจงแบบเบอร์นูลลีเป็นการแจกแจงแบบแยกส่วนซึ่งมีผลลัพธ์ที่เป็นไปได้สองประการที่มีป้ายกำกับว่า x =0 และ x =1 x =1 คือความสำเร็จ และ x =0 คือความล้มเหลว ความสำเร็จเกิดขึ้นด้วยความน่าจะเป็น p และความล้มเหลวเกิดขึ้นด้วยความน่าจะเป็น q เป็น q =1 – p ดังนั้น $$P\lgroup x\rgroup=\begin{cases}1-p\:for &

  7. การกระจายทวินามในโครงสร้างข้อมูล

    การแจกแจงแบบทวินามเป็นการแจกแจงความน่าจะเป็นแบบไม่ต่อเนื่อง Pp(n | N) ของการได้รับ n ความสำเร็จจากเส้นทาง No Bernoulli (มีสองผลลัพธ์ที่เป็นไปได้ที่มีป้ายกำกับโดย x =0 และ x =1 x =1 คือความสำเร็จ และ x =0 คือ ล้มเหลว ความสำเร็จเกิดขึ้นด้วยความน่าจะเป็น p และความล้มเหลวเกิดขึ้นด้วยความน่าจะเป็น q เป็น

  8. การกระจายทางเรขาคณิตในโครงสร้างข้อมูล

    การแจกแจงทางเรขาคณิตเป็นการแจกแจงความน่าจะเป็นแบบไม่ต่อเนื่องสำหรับ n =0, 1, 2, …. มีฟังก์ชันความหนาแน่นของความน่าจะเป็น $$P\lgroup n\rgroup=p\lgroup1-p\rgroup^{n}$$ ฟังก์ชันการกระจายคือ − $$D\lgroup n\rgroup=\displaystyle\sum\limits_{i=0}^n P\lgroup i \rgroup=1-q^{n+1}$$ ตัวอย่าง #include <io

  9. การกระจายทวินามเชิงลบในโครงสร้างข้อมูล

    การแจกแจงทวินามเชิงลบเป็นการแจกแจงตัวเลขสุ่มที่จะสร้างจำนวนเต็มตามการแจกแจงทวินามแบบต่อเนื่องเชิงลบ นี่เรียกว่าการแจกแจงของปาสกาล ดังนั้นการแจกแจงทวินามลบสามารถเขียนเป็น $$P\lgroup i\arrowvert k,p\rgroup=\lgroup \frac{k+i-1}{i}\rgroup p^{k}\lgroup 1-p\rgroup^{i}$$ ตัวอย่าง #include <iostream>

  10. โครงสร้างการค้นหาไบนารีที่เหมาะสมที่สุดในโครงสร้างข้อมูล

    ชุดของจำนวนเต็มจะได้รับในลำดับการเรียงลำดับและความถี่อาร์เรย์อื่นเพื่อนับความถี่ งานของเราคือสร้างแผนผังการค้นหาแบบไบนารีที่มีข้อมูลเหล่านั้นเพื่อค้นหาต้นทุนขั้นต่ำสำหรับการค้นหาทั้งหมด ต้นทุนอาร์เรย์เสริม[n, n] ถูกสร้างขึ้นเพื่อแก้ไขและจัดเก็บวิธีแก้ปัญหาย่อย เมทริกซ์ต้นทุนจะเก็บข้อมูลเพื่อแก้ปัญห

  11. ตัวอย่างเปลือกนูนในโครงสร้างข้อมูล

    เราจะมาดูตัวอย่างหนึ่งบนตัวถังนูน สมมติว่าเรามีชุดของจุด เราต้องสร้างรูปหลายเหลี่ยมโดยใช้คะแนนน้อยลง ซึ่งจะครอบคลุมทุกจุดที่กำหนด ในส่วนนี้ เราจะเห็นอัลกอริธึมของ Jarvis March เพื่อให้ได้เปลือกนูน อัลกอริธึมของ Jarvis March ใช้เพื่อตรวจจับจุดมุมของตัวเรือนูนจากชุดของจุดข้อมูลที่กำหนด เริ่มจากจุดด้

  12. กอง ADT ในโครงสร้างข้อมูล

    ประเภทข้อมูลนามธรรมเป็นชนิดข้อมูลพิเศษ ซึ่งพฤติกรรมถูกกำหนดโดยชุดของค่าและชุดของการดำเนินการ มีการใช้คำหลัก บทคัดย่อ เนื่องจากเราสามารถใช้ประเภทข้อมูลเหล่านี้ เราสามารถดำเนินการต่างๆ ได้ แต่การดำเนินการเหล่านั้นทำงานอย่างไรซึ่งถูกซ่อนจากผู้ใช้โดยสิ้นเชิง ADT ประกอบด้วยประเภทข้อมูลดั้งเดิม แต่ตรรกะกา

  13. การเปรียบเทียบวิธีการค้นหาในโครงสร้างข้อมูล

    ในกรณีต่างๆ เราใช้รูปแบบการค้นหาที่แตกต่างกันเพื่อค้นหาคีย์บางคีย์ ในส่วนนี้ เราจะมาดูกันว่าอะไรคือความแตกต่างพื้นฐานระหว่างเทคนิคการค้นหาสองแบบ คือ การค้นหาตามลำดับและการค้นหาแบบไบนารี การค้นหาตามลำดับ การค้นหาไบนารี ความซับซ้อนของเวลาคือ O(n) ความซับซ้อนของเวลาคือ O(log n) ค้นหาคีย์ที่ตำแหน่งแร

  14. การเปรียบเทียบวิธีการจัดเรียงในโครงสร้างข้อมูล

    ที่นี่เราจะเห็นวิธีการจัดเรียงบางอย่าง มีเทคนิคการจัดเรียงมากกว่า 200 แบบ เราจะเห็นบางส่วนของพวกเขา เทคนิคการจัดเรียงบางอย่างเป็นการจัดเรียงแบบเปรียบเทียบ บางส่วนเป็นเทคนิคการจัดเรียงแบบไม่ใช้การเปรียบเทียบ เทคนิคการจัดเรียงตามการเปรียบเทียบ ได้แก่ การเรียงลำดับแบบฟอง การเรียงลำดับการเลือก การเรียง

  15. รายการที่อยู่ติดกันในโครงสร้างข้อมูล

    กราฟเป็นโครงสร้างข้อมูลที่ไม่เป็นเชิงเส้น นี่แสดงถึงข้อมูลโดยใช้โหนด และความสัมพันธ์โดยใช้ขอบ กราฟ G มีสองส่วน จุดยอดและขอบ จุดยอดจะแสดงโดยใช้ชุด V และขอบแสดงเป็นชุด E ดังนั้นสัญลักษณ์กราฟคือ G(V,E) มาดูตัวอย่างกันเพื่อให้ได้แนวคิด ในกราฟนี้มีจุดยอดห้าจุดและขอบห้าจุด ขอบถูกกำกับ ตัวอย่างเช่น หากเ

  16. การเปรียบเทียบแผนผังการค้นหาในโครงสร้างข้อมูล

    ที่นี่เราจะเห็นต้นไม้การค้นหาและความแตกต่าง มีต้นไม้ค้นหาที่แตกต่างกันมากมาย มีลักษณะแตกต่างกัน โครงสร้างการค้นหาพื้นฐานคือ Binary Search Tree (BST) ต้นไม้การค้นหาอื่นๆ ได้แก่ ต้นไม้ AVL ต้นไม้ B ต้นไม้สีแดง-ดำ ต้นไม้กระจาย ฯลฯ ต้นไม้เหล่านี้สามารถเปรียบเทียบได้ตามการดำเนินงาน เราจะเห็นความซับซ้อนข

  17. อัลกอริธึมสำหรับการนำ Distributed Shared Memory ไปใช้งาน

    หน่วยความจำที่ใช้ร่วมกัน เป็นบล็อกหน่วยความจำที่สามารถเข้าถึงได้มากกว่าหนึ่งโปรแกรม แนวคิดหน่วยความจำที่ใช้ร่วมกันใช้เพื่อจัดเตรียมวิธีการสื่อสารและให้การจัดการหน่วยความจำที่ซ้ำซ้อนน้อยลง กระจายหน่วยความจำที่ใช้ร่วมกัน ย่อว่า DSM คือการนำแนวคิดหน่วยความจำที่ใช้ร่วมกันไปใช้ในระบบแบบกระจาย ระบบ DSM ใ

  18. ความแตกต่างระหว่าง BFS และ DFS

    BFS และ DFS เป็นอัลกอริธึมการข้ามผ่านกราฟ BFS อัลกอริธึมการค้นหาแบบกว้าง (BFS) จะข้ามกราฟในลักษณะที่กว้างและใช้คิวเพื่อจดจำจุดยอดถัดไปเพื่อเริ่มการค้นหาเมื่อจุดสิ้นสุดเกิดขึ้นในการวนซ้ำใดๆ DFS อัลกอริธึม Depth First Search (DFS) เคลื่อนที่ผ่านกราฟในลักษณะเชิงลึกและใช้สแต็กเพื่อจดจำจุดยอดถัดไปเพื

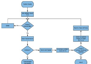
  19. ความแตกต่างระหว่างการจัดสรรช่องสัญญาณคงที่และการจัดสรรช่องสัญญาณแบบไดนามิก

    การจัดสรรช่องสัญญาณคงที่ (FCA) การจัดสรรช่องสัญญาณคงที่ (FCA) เป็นกลยุทธ์ของการจัดสรรช่องสัญญาณคงที่หรือช่องเสียงเพื่อจัดสรรให้กับเซลล์ เมื่อจัดสรรช่องแล้วจะไม่เปลี่ยนแปลง การจัดสรรประเภทนี้ใช้เพื่อเพิ่มความถี่ในการใช้งานสูงสุด หากผู้ใช้โทรออกและเซลล์ว่าง การโทรจะถูกบล็อก การยืมช่องจากช่องอื่นช่วยแ

  20. ความแตกต่างระหว่าง JPEG และ PNG

    JPEG และ PNG เป็นรูปแบบรูปภาพประเภทหนึ่งสำหรับจัดเก็บรูปภาพ JPEG ใช้อัลกอริธึมการบีบอัดแบบสูญเสียข้อมูลและรูปภาพอาจสูญเสียข้อมูลบางส่วนในขณะที่ PNG ใช้อัลกอริธึมการบีบอัดแบบไม่สูญเสียข้อมูล และไม่มีข้อมูลภาพสูญหายในรูปแบบ PNG ต่อไปนี้เป็นข้อแตกต่างที่สำคัญระหว่าง JPEG และ PNG ซีเนียร์ เลขที่ คีย์ J

Total 1490 -คอมพิวเตอร์  FirstPage PreviousPage NextPage LastPage CurrentPage:4/75  20-คอมพิวเตอร์/Page Goto:1 2 3 4 5 6 7 8 9 10